Advertisement
How young Chinese are turning to AI to tell their fortune amid fear of the future
Uncertainty and pressure are causing many Chinese people to turn to astrology apps and AI tools like ChatGPT and DeepSeek for peace of mind
Reading Time:3 minutes
Why you can trust SCMP

Tarot enthusiast Haicen Yang used to look to her cards for guidance. These days, the 21-year-old from Chongqing, in southwestern China, is tapping into a new energy source for her readings: generative artificial intelligence.
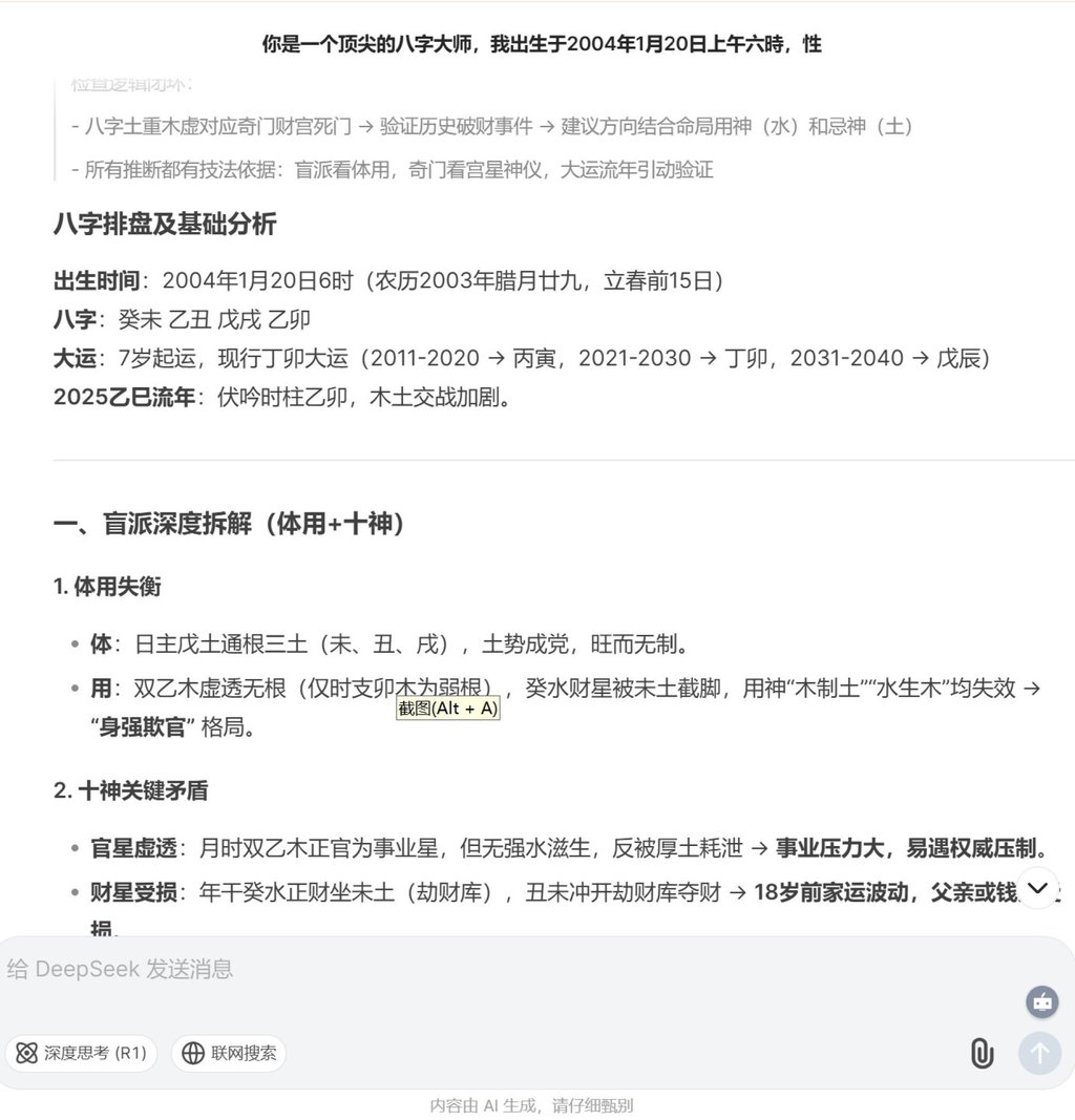
Yang says that by combining the ancient Chinese concept of ba zi – how a person’s birth year, month, day and hour can influence their fate – with astrology apps and AI-powered chatbots such as ChatGPT and DeepSeek, she is able to glimpse into the future.
This extends to looking into her own future: she recently asked ChatGPT to check on her compatibility with her boyfriend based on their ba zi.
Advertisement
“I input our birth dates, gender and birthplaces into an astrology app, got our ba zi, then imported the results to ChatGPT with the prompt: ‘Assume you are a feng shui master; please use our ba zi to assess our relationship,’” Yang says.

Traditional Chinese philosophy uses five elements – wood, fire, earth, metal and water – to describe the relationship between things in the universe.
Advertisement
Advertisement
Select Voice
Choose your listening speed
Get through articles 2x faster
1.25x
250 WPM
Slow
Average
Fast
1.25x